“成长课堂”“职点课堂”“创享课堂”是由我校党委学生工作部主办,面向全校师生的第二课堂讲座品牌。立足于不断完善学生的知识结构,全面提高学生的综合素质,主要以讲座、论坛、工作坊的方式为学生提供丰富多彩、高品质的课外“知识超市”。
为方便同学们合理规划课余时间,现将本学期“成长课堂”“职点课堂”“创享课堂”的整体安排公布如下:
一、成长课堂

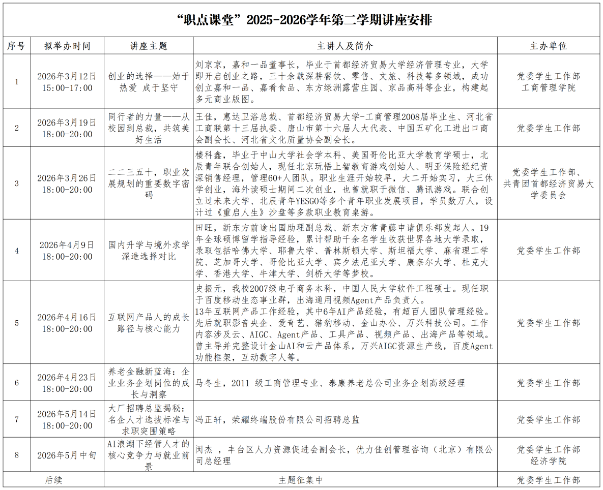
二、职点课堂

三、创享课堂

特别注意:
1.以上活动的最终开展时间、地点等重要信息以当期预约通知为准。
2.更多讲座仍在持续征集与筹备中,请同学们关注相关公众号