各单位:
2026年是我校建校70周年,为传承“骆驼精神”、贯彻立德树人的教育宗旨,凝聚多部门合力、传播校史文化,营造“人人学校史、人人讲校史”的校园文化氛围,档案馆、校史馆就举办首经贸第二届校史文化讲解大赛有关事项通知如下:
一、参赛对象
大赛设在校生赛道与教师赛道2个赛道。
在校生赛道选手要求为学校在读本科生、研究生;教师赛道选手为学校教职工。
二、组织单位与职责
1.主办单位
(1)党委组织部:将校史教育纳入发展对象、入党积极分子教育培训的实践教学环节;
(2)党委宣传部,文化与传播学院:纳入建校70周年纪念活动、“金驼微影视节”活动系列宣传,在初赛、复赛、决赛及赛后等环节扩大传播赛事活动;
(3)党委学生工作部,党委研究生工作部:动员在校生积极参赛,将赛事荣誉纳入第二课堂等考评体系;
(4)校团委:通过各级团组织组织在校生积极参赛;
(5)各学院党委、团委:组织在校生积极参赛,每学院至少选送1名在校生参赛,与自由报名选手共同组成初赛选手组;
(6)教务处,党委教师工作部,工会:拟另行表彰参赛在职教师,组织推荐教职工3人作为代表参加决赛示范展示环节;
(7)档案馆、校史馆:指导初赛、复赛、决赛等赛事环节组织,赛事培训等活动,联络组织评委参加赛事评审。
2.承办单位
校史讲解团、各协办单位志愿者:具体组织初赛、复赛、决赛等赛事环节。
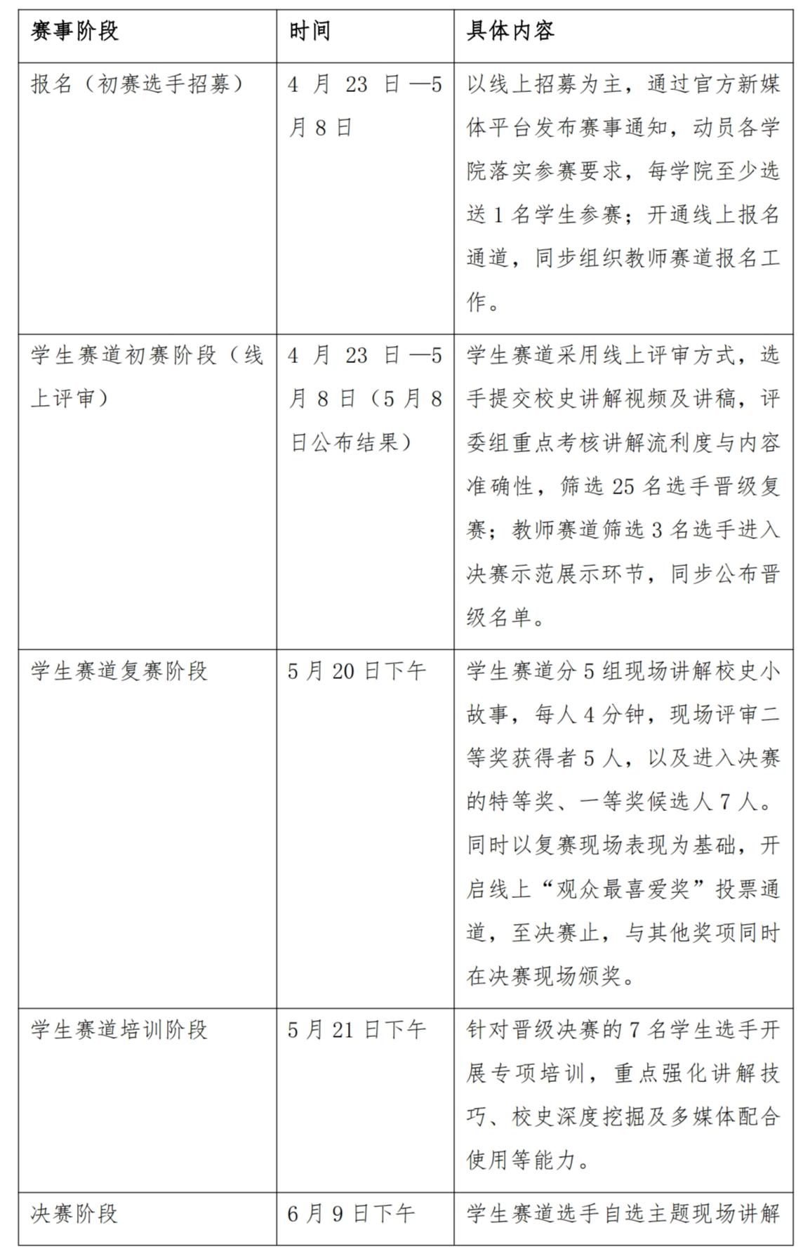
三、大赛进程


四、参赛要求
(一)内容要求
1. 结合建校70周年纪念活动,讲解校史中的重要时刻、杰出校友、办学成果等内容,力求真实不虚构。
2. 讲解内容需兼具知识性与感染力,逻辑清晰、层次分明。
3. 讲稿须为原创,严禁抄袭,抄袭者取消参赛资格。
(二)形式要求
1. 全体参赛选手须使用普通话讲解,语言流畅、口齿清晰、语速适中,注重情感表达,展现良好精神风貌与讲解素养。
2. 鼓励使用多媒体、现场游戏等方式与观众互动,提升讲解效果。
3. 着装整洁得体,学生需符合高校学生形象,教师需符合教师职业形象,特别注意不着无袖、超低领及超短裤、超短裙等服饰;现场讲解注重礼仪规范、举止大方、神态自然,提升讲解感染力。
(三)其他要求
1. 参赛选手须按时完成报名、培训、参赛等各环节任务,逾期未参与视为自动放弃;各学院须严格落实参赛要求,确保完成选手推选任务。
2. 参赛选手须遵守赛事规则,服从组织单位安排,尊重评委、工作人员及其他选手,严禁作弊、弄虚作假等行为,一经发现取消参赛资格。
3. 报名后须加入赛事交流群,及时关注赛事通知;参赛资料须按要求按时提交。
五、奖项设置
赛事设置学生赛道奖项、专项奖,所有获奖个人均颁发荣誉证书(由教务处,党委学生工作部,党委研究生工作部,团委,档案馆、校史馆共同钤印)及奖品;教师赛道仅设示范展示环节,颁发纪念证书(由教务处,党委教师工作部,工会,档案馆、校史馆共同钤印)。
学生赛道具体如下:
(1)特等奖3人:证书、加第二课堂1学分或研究生创新与实践学分社会实践板块2学分及1200元奖金
(2)一等奖4人:证书、加第二课堂1学分或研究生创新与实践学分社会实践板块1学分及800元奖金
(3)二等奖5人:证书、加第二课堂1学分或研究生创新与实践学分社会实践板块1学分及500元奖金
(4)专项奖:可与特等、一等、二等奖获得者重叠,设最佳创意奖1人(证书及1000元奖金),最佳风采奖1人(证书及1000元奖金),观众最喜爱奖1人(证书)。
六、参赛流程
在校生选手填写附件1,发送至联系邮箱并附一段选手自己讲述的不少于2分钟、不长于5分钟的校史故事宣讲视频,评委组将根据选手讲解的流利度和信息准确度进行线上评判,选拔出复赛参赛选手。
教师选手填写附件2,发送至联系邮箱,赛事组将具体联系决赛示范展示事宜。
联系人与联系邮箱:
黄少卿,83951040,huangshaoqing@cueb.edu.cn
答天悦,32023020228@cueb.edu.cn
档案馆、校史馆
2026年4月21日