科学研究
您现在的位置: 首页 - 科学研究 - 学术动态
硕士学位论文答辩公告(工商管理)
发布时间:2025-10-10

答辩时间:2025年10月14日8:30

答辩地点:华侨C113

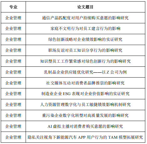
专业:企业管理

论文题目:

公告1.png

详情:

https://cba.cueb.edu.cn/xzsy/9c1c1d0e244e45b3ac9f37105beed454.htm